12ÔÂ4ÈÕ
ÊÇÎÒ¹úµÚ¾Å¸ö¹ú¼ÒÏÜ·¨ÈÕ
½ñÄê¡°ÏÜ·¨Ðû´«ÖÜ¡±Ö÷ÌâΪ£º
¡°Ñ§Ï°Ðû´«¹á³¹µ³µÄ¶þÊ®´ó¾«Éñ
ÍÆ¶¯ÖÜÈ«¹á³¹ÊµÑéÏÜ·¨¡±
ÏÜ·¨Êǹú¼ÒµÄ»ù´¡´ó·¨
ÊÇÖιú°²°îµÄ×ÜÕ³Ì
¾ßÓÐ×î¸ßµÄ
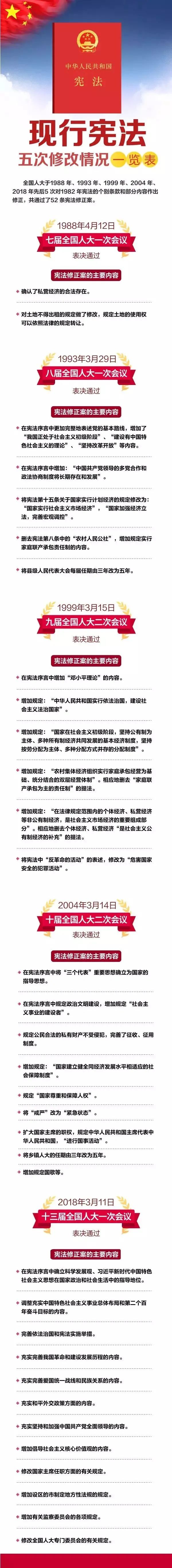
ÏÜ·¨¹²ÓÐ5¸ö²¿·Ö£¬»®·ÖÊÇ£ºÐòÑÔ¡¢µÚÒ»Õ¡°×ܸ١±¡¢µÚ¶þÕ¡°¹«ÃñµÄ»ù±¾È¨Á¦ÓëÒåÎñ¡± ¡¢µÚÈýÕ¡°¹ú¼Ò»ú¹¹¡±¡¢µÚËÄÕ¡°¹úÆì¡¢¹ú¸è¡¢¹ú»Õ¡¢Ê×¶¼¡±¡£
Ö´·¨ÐÐÔò¹úÖÎ
Ö´·¨³ÚÔò¹úÂÒ
ÐÂʱ´úÏÂÏÜ·¨µÄ¾«ÉñÒ»Ö±·¢»Ó
ÈÃÎÒÃÇÒ»Æð×Ô¾õ
×ð³çÏÜ·¨¡¢Ñ§Ï°ÏÜ·¨¡¢Î¬»¤ÏÜ·¨
ÈÃÏÜ·¨³ÉΪÎÒÃÇÅäºÏµÄÐÅÑö
±¾ÎÄÍøÖ·£ºhttp://www.whctjt.com/news_view_782_232.html



